您好,欢迎来到邢台企业管理培训网!
[请登录]
新用户?
[免费注册]
网站首页
|
招生信息
|
礼仪培训
|
旅发服务培训
|
医院6S管理
|
房地产培训
|
酒店培训
|
执行力培训
|
沟通力培训
|
党建培训
|
销售培训
|
管理培训
|
精彩图片
|
联系我们
礼仪培训:
邢台市礼仪培训
柏乡县政务礼仪
广宗县礼仪培训
隆尧县礼仪培训
南宫市礼仪培训
南和县政务礼仪
宁晋县政务礼仪
内丘县政务礼仪
平乡县商务礼仪
清河县商务礼仪
任县礼仪培训
沙河市礼仪培训
临城礼仪培训
临西礼仪培训
威县政务礼仪培训
巨鹿商务礼仪培训
新河商务礼仪培训
桥东区礼仪培训
桥西区礼仪培训
邢台律师礼仪培训
邢台医护礼仪培训
执行力培训:
高效执行力
执行力培训
中层执行力培训
超级执行力
提升执行力
团队执行力培训
企业执行力
其它培训:
邢台空乘培训
邢台招飞面试培训
邢台公务员面试培训
女神节礼仪培训
最新文章
·
邢台星河中等专业学校2...
03-27
·
石家庄花都技工学校20...
01-19
·
邢台智信高级中学招生简...
01-14
·
石家庄现代医专学校20...
01-12
·
郑州北方学校2026招...
01-11
·
石家庄现代医学中等专业...
01-11
·
石家庄清美教育2026...
01-11
·
北京、石家庄志远教育2...
01-09
精彩图文
邢台星河中等专业
石家庄花都技工学
邢台智信高级中学
石家庄现代医专学
郑州北方学校20
石家庄现代医学中
中专学校
当前位置:
首页
> 招生信息 > 中专学校
北京新东方烹饪学校2026招生简章
发表时间:【2026-1-9 10:26:24】 浏览次数:358次
邢台礼仪培训、邢台执行力培训、邢台医院6S管理咨询、邢台企业管理咨询
网站电话:15081754822
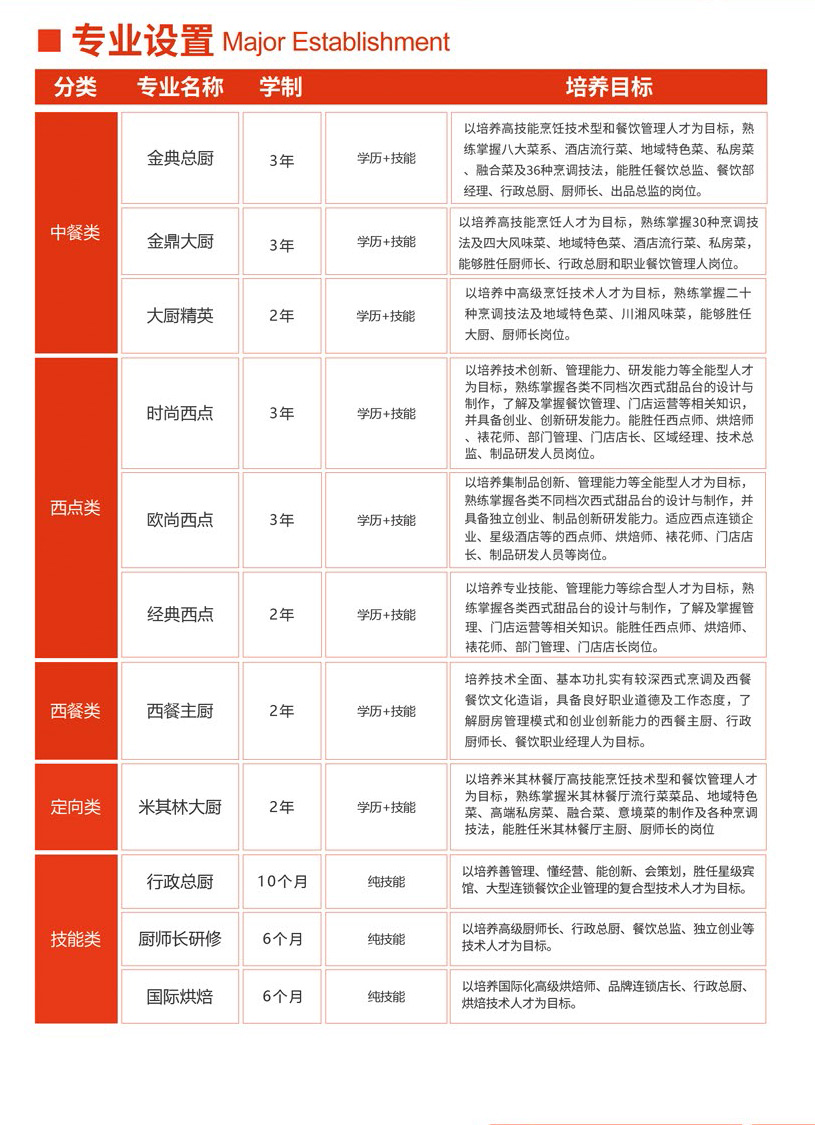
北京新东方烹饪学校
招生专业金典总厨、金鼎大厨、大厨精英、时尚西点、欧尚西点、经典西点、西餐主厨、米其林大厨、行政总厨、厨师长研修、国际烘焙等。
邢台礼仪培训、邢台执行力培训、邢台医院6S管理咨询、邢台企业管理咨询
网站电话:15081754822
咨询二维码
上一条:
石家庄柯棣华医学中等专业学校2026招生报名了
下一条:
石家庄柯棣华医学中等专业学校2026招生报名了
【
关闭窗口
】
↑回到顶部
Copyright 2013-2025
www.xtliyi.cn
All Rights Reserved. 电子邮箱:125856421
@QQ.com